You have no items in your shopping cart.
CD3 Antibody / CD3e
Description
Images & Validation
−| Tested Applications | FACS, Functional Studies, IF |
|---|---|
| Dilution Range | Functional studies (order BSA/sodium azide-free format),Flow cytometry: 1-2ug/10^6 cells,Immunofluorescence: 1-2ug/ml |
| Reactivity | Human, Mouse, Rat |
| Application Notes |
Key Properties
−| Antibody Type | Primary Antibody |
|---|---|
| Host | Mouse |
| Clonality | Monoclonal |
| Isotype | Mouse IgG3, kappa |
| Clone No. | RIV9 |
| Immunogen | Human peripheral lymphocytes were used as immunogen for the CD3 antibody. The epitope is known to be on the epsilon chain. |
| Purification | Protein G affinity chromatography |
| Conjugation | Unconjugated |
Storage & Handling
−| Storage | Maintain refrigerated at 2-8°C for up to 2 weeks. For long term storage store at -20°C in small aliquots to prevent freeze-thaw cycles. |
|---|---|
| Buffer/Preservatives | 1 mg/ml in 1X PBS; rAlbumin free, sodium azide free |
| Expiration Date | 12 months from date of receipt. |
| Disclaimer | For research use only |
Similar Products
−CD3 Antibody / CD3e [orb385668]
FACS, Functional Studies, IF
Human, Mouse, Rat
Mouse
Monoclonal
Unconjugated
100 μg, 20 μg

Quality Guarantee
Explore bioreagents carefree to elevate your research. All our products are rigorously tested for performance. If a product does not perform as described on its datasheet, our scientific support team will provide expert troubleshooting, a prompt replacement, or a refund. For full details, please see our Terms & Conditions and Buying Guide. Contact us at support@biorbyt.com.

Immunofluorescent staining of FFPE human Jurkat cells with CD3 antibody (green, clone RIV9) and Reddot nuclear stain (red).

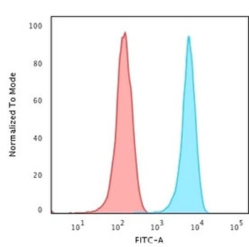
Flow cytometry testing of human Jurkat cells with CD3 antibody (clone RIV9); Red = isotype control, Blue = CD3 antibody.

SDS-PAGE analysis of purified, BSA-free CD3 antibody (clone RIV9) as confirmation of integrity and purity.

Immunofluorescent staining of methanol-fixed human tonsil tissue cryosection with CF488A-CD3 antibody (clone RIV9, green) and DAPI nuclear stain (blue).

Flow cytometry testing of lymphocyte-gated human PBM cells with CF488A-CD3 antibody (clone RIV9); Gray = unstained, Green = CD3 antibody.
Quick Database Links
UniProt Details
−Documents Download
Request a Document
Protocol Information
CD3 Antibody / CD3e (orb2638136)
Participating in our Biorbyt product reviews program enables you to support fellow scientists by sharing your firsthand experience with our products.
Login to Submit a Review



