You have no items in your shopping cart.
PD-L2 Antibody
Description
Research Area
Images & Validation
−| Tested Applications | FACS, IF, WB |
|---|---|
| Dilution Range | Western blot: 1-2ug/ml,Flow cytometry: 1-2ug/10^6 cells,Immunofluorescence: 1-2ug/ml |
| Reactivity | Human |
| Application Notes |
Key Properties
−| Antibody Type | Primary Antibody |
|---|---|
| Host | Mouse |
| Clonality | Monoclonal |
| Isotype | Mouse IgG1, kappa |
| Clone No. | CDLA273-1 |
| Immunogen | A recombinant fragment of human PD-L2 protein within amino acids 27-220 was used as the immunogen for the PD-L2 antibody. |
| Purification | Protein G affinity chromatography |
| Conjugation | Unconjugated |
Storage & Handling
−| Storage | Maintain refrigerated at 2-8°C for up to 2 weeks. For long term storage store at -20°C in small aliquots to prevent freeze-thaw cycles. |
|---|---|
| Buffer/Preservatives | 0.2 mg/ml in 1X PBS with 0.1 mg/ml rAlbumin and 0.05% sodium azide |
| Expiration Date | 12 months from date of receipt. |
| Disclaimer | For research use only |
Similar Products
−PDCD1LG2 Antibody [orb1239861]
ELISA, IF, IHC-P, WB
Rat
Human, Mouse
Rabbit
Polyclonal
Unconjugated
0.1 mg, 0.02 mgPD-L1 Antibody / B7-H1 / CD274 [orb2641418]
ELISA, FACS, IF, IHC-P, WB
Human, Mouse
Mouse
Monoclonal
Unconjugated
100 μgPD-L1 Antibody / B7-H1 / CD274 [orb606675]
ELISA, FACS, IF, IHC-P, WB
Human, Mouse
Mouse
Monoclonal
Unconjugated
100 μg, 20 μgPDCD1LG2 Antibody [orb1239853]
ELISA, FC, ICC, IF, IHC-P, WB
Human
Mouse
Monoclonal
Unconjugated
0.1 mg, 0.02 mg

Quality Guarantee
Explore bioreagents carefree to elevate your research. All our products are rigorously tested for performance. If a product does not perform as described on its datasheet, our scientific support team will provide expert troubleshooting, a prompt replacement, or a refund. For full details, please see our Terms & Conditions and Buying Guide. Contact us at support@biorbyt.com.

Western blot testing of 1) human Raji and 2) mouse RAW264.7 cell lysate with PD-L2 antibody (clone CDLA273-1). Expected molecular weight: 31-60 kDa depending on glycosylation level.

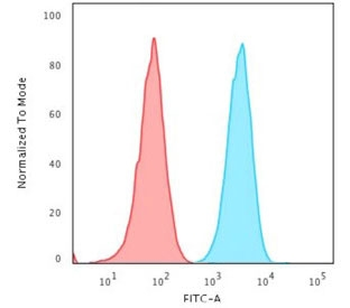
Flow cytometry testing of human Jurkat cells with PD-L2 antibody (clone CDLA273-1); Red=isotype control, Blue= PD-L2 antibody.

Immunofluorescent staining of human Jurkat cells with PD-L2 antibody (green, clone CDLA273-1) and DAPI nuclear stain (blue). HIER: steam section in pH6 citrate buffer for 20 min.
Quick Database Links
UniProt Details
−Documents Download
Request a Document
Protocol Information
PD-L2 Antibody (orb607123)
Participating in our Biorbyt product reviews program enables you to support fellow scientists by sharing your firsthand experience with our products.
Login to Submit a Review













































