You have no items in your shopping cart.
CD3 epsilon Antibody
Description
Research Area
Images & Validation
−| Tested Applications | FACS, WB |
|---|---|
| Dilution Range | Flow cytometry: 1-2ug/10^6 cells,Western blot: 1-2ug/ml |
| Reactivity | Human |
| Application Notes |
Key Properties
−| Antibody Type | Primary Antibody |
|---|---|
| Host | Mouse |
| Clonality | Monoclonal |
| Isotype | Mouse IgG1, kappa |
| Clone No. | CDLA3e-1 |
| Immunogen | A portion of amino acids 23-119 were used as the immunogen for the CD3 epsilon antibody. |
| Purification | Protein G affinity chromatography |
| Conjugation | Unconjugated |
Storage & Handling
−| Storage | Maintain refrigerated at 2-8°C for up to 2 weeks. For long term storage store at -20°C in small aliquots to prevent freeze-thaw cycles. |
|---|---|
| Buffer/Preservatives | 0.2 mg/ml in 1X PBS with 0.1 mg/ml rAlbumin and 0.05% sodium azide |
| Expiration Date | 12 months from date of receipt. |
| Disclaimer | For research use only |
Similar Products
−CD3 epsilon/CD3E Rabbit Polyclonal Antibody [orb196263]
ICC, IF, IHC, IHC-Fr, WB
Gallus, Human, Mouse, Rat
Rabbit
Polyclonal
Unconjugated
100 μgCD3E Recombinant Rabbit Monoclonal Antibody [orb1151965]
IF, IHC-Fr, IHC-P, WB
Mouse, Rat
Human, Mouse, Rat
Rabbit
Recombinant
Unconjugated
25 μl, 100 μl, 50 μl

Quality Guarantee
Explore bioreagents carefree to elevate your research. All our products are rigorously tested for performance. If a product does not perform as described on its datasheet, our scientific support team will provide expert troubleshooting, a prompt replacement, or a refund. For full details, please see our Terms & Conditions and Buying Guide. Contact us at support@biorbyt.com.

Western blot testing of human Jurkat cells with CD3e antibody (clone CDLA3e-1). Expected molecular weight ~23 kDa.

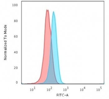
Flow cytometry testing of human Jurkat cells with CD3e antibody (clone CDLA3e-1); Red = isotype control, Blue = CD3e antibody.
Quick Database Links
UniProt Details
−Documents Download
Request a Document
Protocol Information
CD3 epsilon Antibody (orb534062)
Participating in our Biorbyt product reviews program enables you to support fellow scientists by sharing your firsthand experience with our products.
Login to Submit a Review

















![Anti-CD3 epsilon [YTH 12.5]](/images/pub/media/catalog/product/NewWebsite/35/orb411552_1.png)
![Anti-CD3 epsilon [YTH 12.5]](/images/pub/media/catalog/product/NewWebsite/35/orb411552_2.png)
![Anti-CD3 epsilon [YTH 12.5]](/images/pub/media/catalog/product/NewWebsite/35/orb411552_3.png)
![Anti-CD3 epsilon [YTH 12.5]](/images/pub/media/catalog/product/NewWebsite/35/orb411552_4.png)
![Anti-CD3 epsilon [YTH 12.5]](/images/pub/media/catalog/product/NewWebsite/35/orb411552_5.png)











