You have no items in your shopping cart.
CD3e Antibody
Description
Research Area
Images & Validation
−| Tested Applications | ELISA, FACS, IHC-P, WB |
|---|---|
| Dilution Range | ELISA: 2-4ug/ml (order BSA/azide-free format),Flow cytometry: 1-2ug/10^6 cells,Western blot: 1-2ug/ml,Immunohistochemistry (FFPE): 1-2ug/ml for 30 min at RT |
| Reactivity | Human |
| Application Notes |
Key Properties
−| Antibody Type | Primary Antibody |
|---|---|
| Host | Mouse |
| Clonality | Monoclonal |
| Isotype | Mouse IgG1, kappa |
| Clone No. | C3e/1931 |
| Immunogen | A recombinant human partial protein corresponding to amino acids 23-119 from the human CD3 epsilon chain were used as the immunogen for the CD3e antibody. |
| Purification | Protein G affinity chromatography |
| Conjugation | Unconjugated |
Storage & Handling
−| Storage | Maintain refrigerated at 2-8°C for up to 2 weeks. For long term storage store at -20°C in small aliquots to prevent freeze-thaw cycles. |
|---|---|
| Buffer/Preservatives | 0.2 mg/ml in 1X PBS with 0.1 mg/ml rAlbumin and 0.05% sodium azide |
| Expiration Date | 12 months from date of receipt. |
| Disclaimer | For research use only |
Similar Products
−CD3 epsilon/CD3E Rabbit Polyclonal Antibody [orb196263]
ICC, IF, IHC, IHC-Fr, WB
Gallus, Human, Mouse, Rat
Rabbit
Polyclonal
Unconjugated
100 μgCD3E antibody [orb389336]
ICC, IF, IHC-P, WB
Guinea pig, Human, Mouse, Rat
Rabbit
Polyclonal
Unconjugated
100 μg

Quality Guarantee
Explore bioreagents carefree to elevate your research. All our products are rigorously tested for performance. If a product does not perform as described on its datasheet, our scientific support team will provide expert troubleshooting, a prompt replacement, or a refund. For full details, please see our Terms & Conditions and Buying Guide. Contact us at support@biorbyt.com.

IHC testing of human spleen tissue with CD3e antibody (clone C3e/1931). Required HIER: boil tissue sections in 10mM citrate buffer, pH6.0, for 10-20 min.

SDS-PAGE analysis of purified, BSA-free CD3e antibody (clone C3e/1931) as confirmation of integrity and purity.

Analysis of HuProt (TM) microarray containing more than 19, 000 full-length human proteins using CD3e antibody (clone C3e/1931). These results demonstrate the foremost specificity of the C3e/1931 mAb. Z- and S- score: The Z-score represents the strength of a signal that an antibody (in combination with a fluorescently-tagged anti-IgG secondary Ab) produces when binding to a particular protein on the HuProt (TM) array. Z-scores are described in units of standard deviations (SD's) above the mean value of all signals generated on that array. If the targets on the HuProt (TM) are arranged in descending order of the Z-score, the S-score is the difference (also in units of SD's) between the Z-scores. The S-score therefore represents the relative target specificity of an Ab to its intended target.

Western blot testing of human Jurkat cell lysate with CD3e antibody (clone C3e/1931).

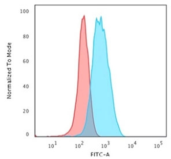
Flow cytometry testing of human Jurkat cells with CD3e antibody (clone C3e/1931); Red = isotype control, Blue = CD3e antibody.
Quick Database Links
UniProt Details
−Documents Download
Request a Document
Protocol Information
CD3e Antibody (orb606493)
Participating in our Biorbyt product reviews program enables you to support fellow scientists by sharing your firsthand experience with our products.
Login to Submit a Review


























![Anti-CD3 epsilon [YTH 12.5]](/images/pub/media/catalog/product/NewWebsite/35/orb411552_1.png)
![Anti-CD3 epsilon [YTH 12.5]](/images/pub/media/catalog/product/NewWebsite/35/orb411552_2.png)
![Anti-CD3 epsilon [YTH 12.5]](/images/pub/media/catalog/product/NewWebsite/35/orb411552_3.png)
![Anti-CD3 epsilon [YTH 12.5]](/images/pub/media/catalog/product/NewWebsite/35/orb411552_4.png)
![Anti-CD3 epsilon [YTH 12.5]](/images/pub/media/catalog/product/NewWebsite/35/orb411552_5.png)





