You have no items in your shopping cart.
CD3e Antibody
Description
Images & Validation
−| Tested Applications | ELISA, FACS, IF, IHC, WB |
|---|---|
| Dilution Range | ELISA: 2-4ug/ml (order BSA/azide-free format),Flow cytometry: 1-2ug/million cells,Immunofluorescence: 1-2ug/ml,Immunohistochemistry (Acetone-fixed frozen tissues): 1-2ug/ml for 30 min at RT,Western blot: 2-4ug/ml |
| Reactivity | Human |
| Application Notes |
Key Properties
−| Antibody Type | Primary Antibody |
|---|---|
| Host | Mouse |
| Clonality | Monoclonal |
| Isotype | Mouse IgG1, kappa |
| Clone No. | UCHT1 |
| Immunogen | Human infant thymocytes and peripheral blood lymphocytes from a Sezary Syndrome donor were used as the immunogen for the CD3e antibody. |
| Purification | Protein G affinity chromatography |
| Conjugation | Unconjugated |
Storage & Handling
−| Storage | Maintain refrigerated at 2-8°C for up to 2 weeks. For long term storage store at -20°C in small aliquots to prevent freeze-thaw cycles. |
|---|---|
| Buffer/Preservatives | 1 mg/ml in 1X PBS; rAlbumin free, sodium azide free |
| Expiration Date | 12 months from date of receipt. |
| Disclaimer | For research use only |
Similar Products
−CD3 epsilon/CD3E Rabbit Polyclonal Antibody [orb196263]
ICC, IF, IHC, IHC-Fr, WB
Gallus, Human, Mouse, Rat
Rabbit
Polyclonal
Unconjugated
100 μgCD3E antibody [orb389336]
ICC, IF, IHC-P, WB
Guinea pig, Human, Mouse, Rat
Rabbit
Polyclonal
Unconjugated
100 μg

Quality Guarantee
Explore bioreagents carefree to elevate your research. All our products are rigorously tested for performance. If a product does not perform as described on its datasheet, our scientific support team will provide expert troubleshooting, a prompt replacement, or a refund. For full details, please see our Terms & Conditions and Buying Guide. Contact us at support@biorbyt.com.

Immunofluorescent staining of human Jurkat cells with CD3e antibody (clone UCHT1, green) and Reddot nuclear stain (red).

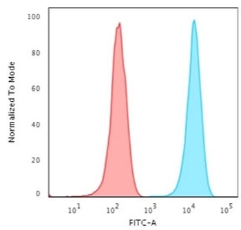
Flow cytometry testing of human Jurkat cells with CD3e antibody (clone UCHT1); Red = isotype control, Blue = CD3e antibody.

SDS-PAGE analysis of purified, BSA-free CD3e antibody (clone UCHT1) as confirmation of integrity and purity.
Quick Database Links
UniProt Details
−Documents Download
Request a Document
Protocol Information
CD3e Antibody (orb2641070)
Participating in our Biorbyt product reviews program enables you to support fellow scientists by sharing your firsthand experience with our products.
Login to Submit a Review


























![Anti-CD3 epsilon [YTH 12.5]](/images/pub/media/catalog/product/NewWebsite/35/orb411552_1.png)
![Anti-CD3 epsilon [YTH 12.5]](/images/pub/media/catalog/product/NewWebsite/35/orb411552_2.png)
![Anti-CD3 epsilon [YTH 12.5]](/images/pub/media/catalog/product/NewWebsite/35/orb411552_3.png)
![Anti-CD3 epsilon [YTH 12.5]](/images/pub/media/catalog/product/NewWebsite/35/orb411552_4.png)
![Anti-CD3 epsilon [YTH 12.5]](/images/pub/media/catalog/product/NewWebsite/35/orb411552_5.png)





