You have no items in your shopping cart.
Recombinant Keratin 18 Antibody / Cytokeratin 18
Description
Images & Validation
−| Tested Applications | FACS, IHC-P, WB |
|---|---|
| Dilution Range | Flow cytometry: 1-2ug/10^6 cells,Western blot: 1-2ug/ml,Immunohistochemistry (FFPE): 1-2ug/ml for 30 min at RT,Prediluted IHC only format: incubate for 30 min at RT (1) |
| Reactivity | Human |
| Application Notes |
Key Properties
−| Antibody Type | Primary Antibody |
|---|---|
| Host | Rabbit |
| Clonality | Recombinant |
| Isotype | Rabbit IgG, kappa |
| Clone No. | CTKN18-2R |
| Immunogen | Human full length recombinant protein was used as the immunogen for the recombinant Keratin 18 antibody. |
| Purification | Protein A affinity chromatography |
| Conjugation | Unconjugated |
Storage & Handling
−| Storage | Maintain refrigerated at 2-8°C for up to 2 weeks. For long term storage store at -20°C in small aliquots to prevent freeze-thaw cycles. |
|---|---|
| Buffer/Preservatives | 1 mg/ml in 1X PBS; rAlbumin free, sodium azide free |
| Expiration Date | 12 months from date of receipt. |
| Disclaimer | For research use only |
Similar Products
−Recombinant Keratin 18 Antibody / Cytokeratin 18 [orb534403]
FACS, IHC-P, WB
Human
Rabbit
Recombinant
Unconjugated
100 μg, 20 μgRecombinant Keratin 18 Antibody / Cytokeratin 18 [orb2642423]
IHC-P
Human
Rabbit
Recombinant
Unconjugated
7 ml

Quality Guarantee
Explore bioreagents carefree to elevate your research. All our products are rigorously tested for performance. If a product does not perform as described on its datasheet, our scientific support team will provide expert troubleshooting, a prompt replacement, or a refund. For full details, please see our Terms & Conditions and Buying Guide. Contact us at support@biorbyt.com.

Western blot testing of human HCT116 antibody with recombinant Keratin 18 antibody (clone CTKN18-2R). Predicted molecular weight ~48 kDa.

IHC staining of FFPE human colon carinoma with recombinant Keratin 18 antibody (clone CTKN18-2R). Required HIER: boil tissue sections in 10 mM citrate buffer, pH6, for 10-20 min and allow to cool before testing.

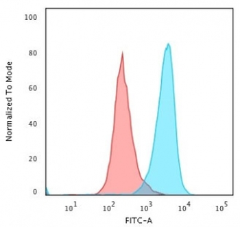
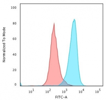
Flow cytometry testing of PFA-fixed human HeLa cells with recombinant Keratin 18 antibody (clone CTKN18-2R); Red = isotype control, Blue = recombinant Keratin 18 antibody.
Quick Database Links
UniProt Details
−Documents Download
Request a Document
Protocol Information
Recombinant Keratin 18 Antibody / Cytokeratin 18 (orb2642424)
Participating in our Biorbyt product reviews program enables you to support fellow scientists by sharing your firsthand experience with our products.
Login to Submit a Review


