You have no items in your shopping cart.
Recombinant Glial Fibrillary Acidic Protein Antibody
Description
Images & Validation
−| Tested Applications | FACS, IHC-P, WB |
|---|---|
| Dilution Range | Flow cytometry: 1-2ug/10^6 cells,Western blot: 1-2ug/ml,Immunohistochemistry (FFPE): 0.25-0.5ug/ml for 30 min at RT |
| Reactivity | Human, Rat |
| Application Notes |
Key Properties
−| Antibody Type | Primary Antibody |
|---|---|
| Host | Mouse |
| Clonality | Recombinant |
| Isotype | Mouse IgG1, kappa |
| Clone No. | rASTRO/789 |
| Immunogen | GFAP isolated from pig spinal cord was used as the immunogen for this recombinant Glial Fibrillary Acidic Protein antibody. |
| Purification | Protein G affinity chromatography |
| Conjugation | Unconjugated |
Storage & Handling
−| Storage | Maintain refrigerated at 2-8°C for up to 2 weeks. For long term storage store at -20°C in small aliquots to prevent freeze-thaw cycles. |
|---|---|
| Buffer/Preservatives | 1 mg/ml in 1X PBS; rAlbumin free, sodium azide free |
| Expiration Date | 12 months from date of receipt. |
| Disclaimer | For research use only |
Similar Products
−GFAP Antibody [orb401780]
ELISA, FC, IF, IHC, WB
Human, Mouse, Rat
Mouse
Monoclonal
Unconjugated
50 μl, 100 μlGFAP Recombinant Rabbit Monoclonal Antibody [orb1152219]
IF, IHC-Fr, IHC-P, WB
Mouse, Rat
Human, Mouse, Rat
Rabbit
Recombinant
Unconjugated
25 μl, 100 μl, 50 μlGFAP Antibody [orb665914]
IF, IHC, WB
Human, Mouse, Rat
Rabbit
Polyclonal
Unconjugated
30 μl, 50 μl, 100 μl, 200 μl

Quality Guarantee
Explore bioreagents carefree to elevate your research. All our products are rigorously tested for performance. If a product does not perform as described on its datasheet, our scientific support team will provide expert troubleshooting, a prompt replacement, or a refund. For full details, please see our Terms & Conditions and Buying Guide. Contact us at support@biorbyt.com.

Western blot testing of human brain lysate with recombinant Glial Fibrillary Acidic Protein antibody (clone rASTRO/789). Predicted molecular weight ~50 kDa.

IHC testing of FFPE human cerebellum tissue with recombinant Glial Fibrillary Acidic Protein antibody (clone rASTRO/789). Required HIER: boil tissue sections in pH9 10mM Tris with 1mM EDTA for 10-20 min followed by cooling at RT for 20 min.

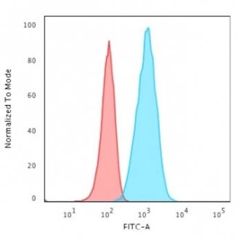
Flow cytometry testing of fixed human T98G cells with recombinant Glial Fibrillary Acidic Protein antibody (clone rASTRO/789); Red = isotype control, Blue = recombinant Glial Fibrillary Acidic Protein antibody.

SDS-PAGE analysis of purified, BSA-free recombinant Glial Fibrillary Acidic Protein antibody (clone rASTRO/789) as confirmation of integrity and purity.
Quick Database Links
UniProt Details
−Documents Download
Request a Document
Protocol Information
Recombinant Glial Fibrillary Acidic Protein Antibody (orb2640618)
Participating in our Biorbyt product reviews program enables you to support fellow scientists by sharing your firsthand experience with our products.
Login to Submit a Review


























