You have no items in your shopping cart.
NeuN Rabbit Polyclonal Antibody (APC)
Description
Research Area
Images & Validation
−| Tested Applications | FC, ICC, IF |
|---|---|
| Dilution Range | Flow-Cyt=1ug/test, IF=1:100-500, ICC/IF=1:100-500 |
| Reactivity | Human, Rat |
| Predicted Reactivity | Bovine, Equine, Insect, Mouse, Sheep |
Related Conjugates & Formulations
−Key Properties
−| Antibody Type | Primary Antibody |
|---|---|
| Host | Rabbit |
| Clonality | Polyclonal |
| Isotype | IgG |
| Immunogen | KLH conjugated synthetic peptide derived from human FOX3 (101-200/312aa) |
| Target | RBFOX3 |
| Purification | Affinity purified by Protein A |
| Conjugation | APC |
Storage & Handling
−| Storage | Shipped at 4°C. Store at -20°C for one year. Avoid repeated freeze/thaw cycles. |
|---|---|
| Buffer/Preservatives | 0.01M TBS (pH7.4) with 1% rAlbumin, 0.02% Proclin300 and 50% Glycerol. |
| Concentration | 1mg/ml |
| Expiration Date | 12 months from date of receipt. |
| Disclaimer | For research use only |
Alternative Names
−Similar Products
−NeuN Rabbit Polyclonal Antibody (APC-Cy7) [orb1582420]
FC, ICC, IF
Bovine, Equine, Insect, Mouse, Sheep
Human, Rat
Rabbit
Polyclonal
APC/Cy7
100 μlNeuN Rabbit Polyclonal Antibody (APC-Cy5.5) [orb1582421]
FC, ICC, IF
Bovine, Equine, Insect, Mouse, Sheep
Human, Rat
Rabbit
Polyclonal
APC/Cy5.5
100 μlNeuN Rabbit Polyclonal Antibody (APC-Cy5.5) [orb2502760]
IF
Bovine, Canine, Equine, Human
Mouse, Rat
Rabbit
Polyclonal
APC/Cy5.5
100 μlNeuN Rabbit Polyclonal Antibody (APC) [orb1006060]
IF
Bovine, Canine, Equine, Human
Mouse, Rat
Rabbit
Polyclonal
APC
100 μl

Quality Guarantee
Explore bioreagents carefree to elevate your research. All our products are rigorously tested for performance. If a product does not perform as described on its datasheet, our scientific support team will provide expert troubleshooting, a prompt replacement, or a refund. For full details, please see our Terms & Conditions and Buying Guide. Contact us at support@biorbyt.com.

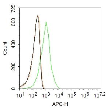
Blank control: A549. Primary Antibody (green line): Rabbit Anti-NeuN antibody (orb1003782), Dilution: 2 µg/10^6 cells, Isotype Control Antibody (orange line): Rabbit IgG. Protocol, The cells were fixed with 4% PFA (10 min at room temperature) and then permeabilized with 90% ice-cold methanol for 20 min at -20℃. The cells were then incubated in 5% BSA to block non-specific protein-protein interactions for 30 min at room temperature. Cells stained with Primary Antibody for 30 min at room temperature. Acquisition of 20000 events was performed.

Blank control: Mouse brain. Primary Antibody (green line): Rabbit Anti-NeuN antibody (orb1003782), Dilution: 2 µg/10^6 cells, Isotype Control Antibody (orange line): Rabbit IgG. Protocol, The cells were incubated in 5% BSA to block non-specific protein-protein interactions for 30 min at room temperature. Cells stained with Primary Antibody for 30 min at room temperature. Acquisition of 20000 events was performed.
Quick Database Links
Documents Download
Request a Document
Protocol Information
NeuN Rabbit Polyclonal Antibody (APC) (orb1003782)
Participating in our Biorbyt product reviews program enables you to support fellow scientists by sharing your firsthand experience with our products.
Login to Submit a Review