You have no items in your shopping cart.
Recombinant Spectrin beta III Antibody / SPTBN2
Description
Research Area
Images & Validation
−| Tested Applications | FACS, IF, IHC-P, WB |
|---|---|
| Dilution Range | Flow cytometry: 1-2ug/10^6 cells,Immunofluorescence: 1-2ug/ml,Western blot: 0.5-1ug/ml,Immunohistochemistry (FFPE): 0.5-1ug/ml for 30 min at RT |
| Reactivity | Human |
| Application Notes |
Key Properties
−| Antibody Type | Primary Antibody |
|---|---|
| Host | Rabbit |
| Clonality | Recombinant |
| Isotype | Rabbit IgG, kappa |
| Clone No. | SPTBN2/2887R |
| Immunogen | Human recombinant partial protein corresponding to amino acids 356-475 was used as the immunogen for this recombinant Spectrin beta III antibody. |
| Purification | Protein A affinity chromatography |
| Conjugation | Unconjugated |
Storage & Handling
−| Storage | Maintain refrigerated at 2-8°C for up to 2 weeks. For long term storage store at -20°C in small aliquots to prevent freeze-thaw cycles. |
|---|---|
| Buffer/Preservatives | 0.2 mg/ml in 1X PBS with 0.1 mg/ml rAlbumin and 0.05% sodium azide |
| Expiration Date | 12 months from date of receipt. |
| Disclaimer | For research use only |
Similar Products
−Recombinant Spectrin beta III Antibody / SPTBN2 [orb2642317]
ELISA, FACS, IHC-P, WB
Human
Rabbit
Recombinant
Unconjugated
100 μgRecombinant Spectrin beta III Antibody / SPTBN2 [orb2642732]
ELISA, IF, IHC-P, WB
Human
Rabbit
Recombinant
Unconjugated
100 μgRecombinant Spectrin beta III Antibody / SPTBN2 [orb606846]
ELISA, FACS, IHC-P, WB
Human
Rabbit
Recombinant
Unconjugated
100 μg, 20 μgRecombinant Spectrin beta III Antibody / SPTBN2 [orb606977]
ELISA, IF, IHC-P, WB
Human
Rabbit
Recombinant
Unconjugated
100 μg, 20 μgRecombinant Spectrin beta III Antibody / SPTBN2 [orb2642325]
FACS, IF, IHC-P, WB
Human
Rabbit
Recombinant
Unconjugated
100 μg

Quality Guarantee
Explore bioreagents carefree to elevate your research. All our products are rigorously tested for performance. If a product does not perform as described on its datasheet, our scientific support team will provide expert troubleshooting, a prompt replacement, or a refund. For full details, please see our Terms & Conditions and Buying Guide. Contact us at support@biorbyt.com.

Immunofluorescent staining of fixed and permeabilized human HeLa cells with recombinant Spectrin beta III antibody (green, clone SPTBN2/2887R) and Reddot nuclear stain (red).

Western blot testing of human PANC-1 and HeLa cell lysate with recombinant Spectrin beta III antibody (clone SPTBN2/2887R). Predicted molecular weight ~246 kDa.

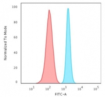
FACS testing of fixed and permeabilized human HeLa cells with recombinant Spectrin beta III antibody (blue) and isotype control (red).

SDS-PAGE analysis of purified, BSA-free recombinant Spectrin beta III antibody (clone SPTBN2/2887R) as confirmation of integrity and purity.
Quick Database Links
UniProt Details
−Documents Download
Request a Document
Protocol Information
Recombinant Spectrin beta III Antibody / SPTBN2 (orb606849)
Participating in our Biorbyt product reviews program enables you to support fellow scientists by sharing your firsthand experience with our products.
Login to Submit a Review






















